Brug for mere hjælp?

__________________________________

Hvis du søger hjælp her og nu, så prøv at klikke ind på


eller

 
 
og se om du kan finde svaret der.

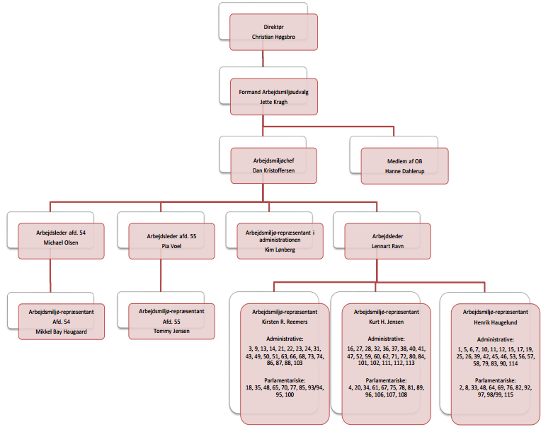
Arbejdsmiljø og sikkerhed

___________________________________________________________________
R. Reenmers, Kirsten (KR)
Bestyrelsesmedlem
Kirsten er ansat i AAB afdeling 35 og er arbejdsmiljørepræsentant
Kurt Jensen (KJ)
Bestyrelsesmedlem
Kurt er ansat i AAB afdeling 34 og er arbejdsmiljørepræsentant

Kontakt din AMR

__________________________________
 
Ved at klikke på mailadrseen under repræsentantens navn, kan du skrive en mail til din AMR hvis der fx. er opstået et problem, eller bare et generelt spørgsmål.
 
Du kan også sende en mail direkte fra hjemmeisden til AAB-klubben. Det gør du ved at klikke på linket neden under, og så vil vi overgive beskeden videre til den respektive repræsentant for din afdeling.
 
 

Se AMU skemaet

 
AAB-klubben  | Tlf.: 41245250 | mail@aabklubben.dk